8 Figure Health & Wellness Brands
Add 20 %+ ROAS to Your 8‑Figure Health & Wellness Brand in 180 Days
or You Don’t Pay.
We combine AI‑powered analytics CRO & checkout optimization to pull at least 20 % more revenue from your current traffic stream – backed by a 180‑day, money‑back guarantee.
Book A Call and Speak to One of Our Founders
See If You QualifyDon't Want to Call?
Click The Button Below to Text Matt Directly


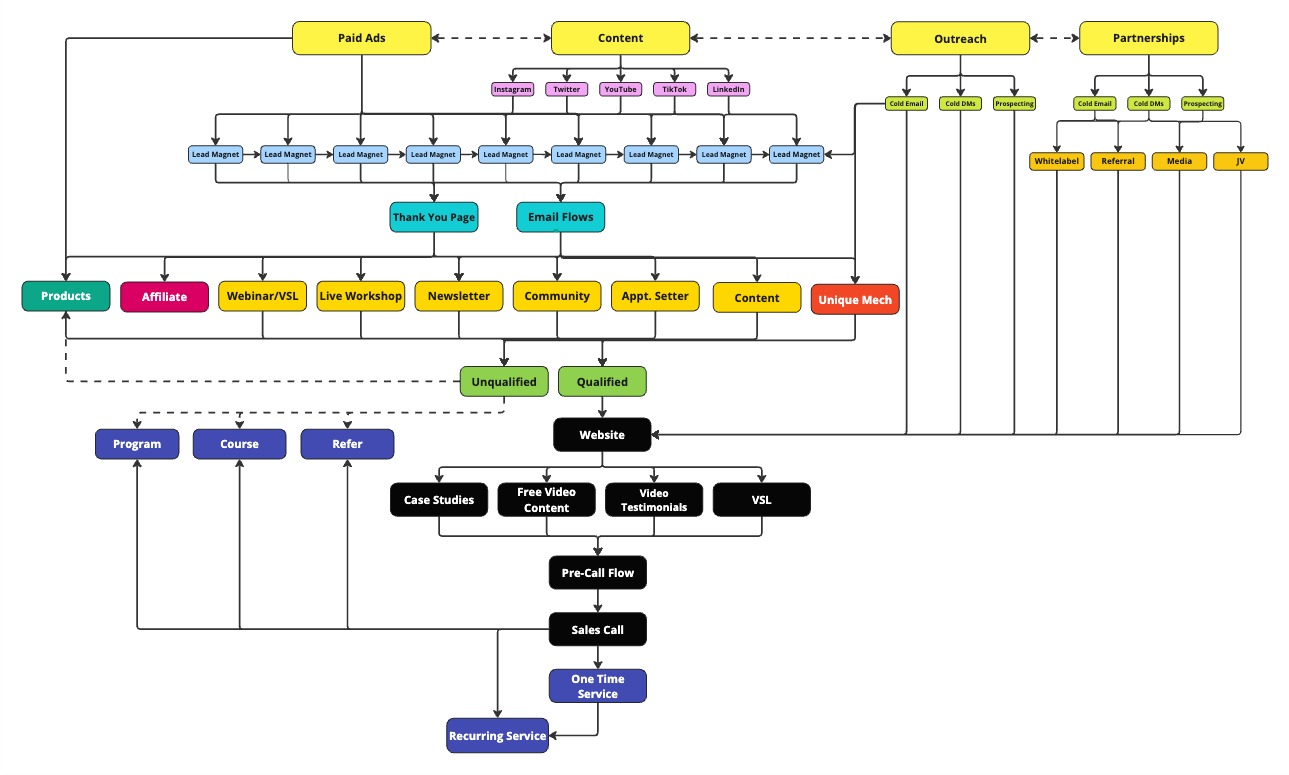
How It Works?
This is an outline of the process we go through with every brand we work with.
1. Application Review & Audit
Click the blue "Apply Now" button on this page and fill out your basic business information. we'll schedule a call where we'll determine if our service is a fit, then we'll audit your accounts to spot the sequential bottlenecks we'll focus on to un-stick profitable growth.
2. Cold Traffic Offer Development
Our team will work with your brand to develop an offer optimized for success on cold traffic. We'll take into account your inventory availability, current products and abilities to create new offers to come up with something that fits your product roadmap, inventory and current ability to fulfill a unique offer.
3. CRO & Asset Development
After we agree on an offer we will develop the assets required to promote that offer. This includes landing pages and ads optimized for cold traffic audiences we'll be targeting with the offer.
In this phase we'll be reaching out to whitelisters/influencer as well as UGC creators to build up the content needed to move the needle while advertising to cold traffic audiences.
4. Tracking & Checkout Optimizations
While we are finalizing the assets for launching a new offer we will be repairing the analytucs infrastructure and working on optimizing the checkout process to ensure we take advantage of every opportunity to cross-sell, up-sell and collect customer data.
This phase includes checkout upsells, dynamic product recommendations for the cart-drawer and post purchase upsell optimizations for both the general store's checkout as well as the cold-traffic specific landing pages.
5. Direct Response Lifecycle Marketing
At 8-figures plus it's time to double down on selling over email. With a larger amount of new customers coming in from multiple offers being advertised on the front-end of your business, the opportunities to cross-promote and reduce churn are endless. If you're not generating at least 25% of your revenue from lifecycle marketing (email & SMS) your likely leaving money on the table.
When we start working with your brand we'll immediately audit your retention marketing program to determine which sequences need to be modified, rebuilt or completely rethought from scratch. We'll complete the most important welcome sequences from the cold traffic offers we'll be running and then start building the remainder of the sequences that are needed to reach 25-30% of revenue from lifecycle marketing.
6. Influencer Whitelisting & Ongoing Optimization
Once the system is up and running the main tasks that remain are on-going testing and optimization and continued recruitment of new distribution partners (influencers & affiliates).
For testing and optimization this means continuing to create follow on tests for the ads, offers, landing pages and 3-part checkout optimizations as well as all email and SMS sequences. This disciplined approach to testing all parts of the acquisition funnel is the "secret" of brands that continue to scale using paid traffic.
The second piece is continuing to recruit new distribution partners to tap into new audiences at a massive discount (truly one of the best ways to secure a competitive edge).
Questions & Answers
We've rarely seen an 8-9 Figure Health & Wellness brand that had all the elements of a successful cold traffic acquisition system in place. The only way you DON'T have 20%+ increase potential in your current ads traffic is if you already have a world class team that's running weekly split test on each major step in your cold traffic funnel.
We've combine playbooks from the world's most successful health and wellness brands that have scaled primarily through incremental customer acquisition online. We know the secret to profitable scaling and it's not more creative or better media buying... Meta and Google are going to be handling all of that for here shortly anyway.
The marketplace edge comes from what you do after the click. This is where machine aided testing of your full funnel comes into play. This means split testing your offer, landing page, checkout, post purchase and cart drawer upsell optimizations as well as landing page abandonment emails & ads. This isn't a hodgepodge of services, it's the minimum viable set of marketing components to achieve maximal efficiency with your online marketing spend.
There are tons of different ways. The most technical involves a combination of incremental or last click attribution with distributed credit (de-duplicated across platforms) based on a combination of coupon codes, landing pages and UTM data. When in doubt we ask people to look at new customer attributable sales on a 3rd party platform like Triple Whale filtered for new customers in Shopify. We also always look at the marketing efficiency ratio across the business.
Flat monthly fee.
We do media buying separately but this offer is focused on increasing the results of the traffic you are currently getting without spending any more on media buying or creatives. If you want us to handle either of those things, fill out the application and book a call. We can discuss both getting better results from your current traffic and improving the quality of the traffic to your site on the call.
Brands that have world class testing and tracking for their landing pages, cart drawer, checkout, post purcahse upsells and re-marketing usually don't have problems with ads performance (assuming their media buying and creative is good). If you are still having problems with media buying performance it's almost certainly one of those 4 things ☝️. If that's the case we can help and we can guarantee results because we've done troubleshooting on this problems for multiple brands in your space. We'll jump on a call to verify what you filled out on the form and discuss your current growth bottleneck. After that we'll do a quick audit of your accounts and Shop. At that point we'll know based on current conversion rates on the above 4 steps and your current traffic if you qualify for the guarantee.
The first set of test will be live 21 days after we kick off. 80% of the time you will have a 20% increase in ROAS within the first 90 days.
Offer Part #2: License My Lead Gen AI Models
You Can Use All Of My Personal AI Models To Run Your Lead Gen Funnel
I will save you about 50 hours per week operating your lead generation funnel. You will save time and money, and get a better result than you would get on your own.

Offer Part #3: Build Your Own AI Model For Client Work
I Will Work With You To Train Your Own AI Model For Your Client Work
The biggest opportunity for AI is in the delivery of client work. I have already helped 44 agencies build their own AI models that do at least 80% of their client work with AI. This saves them tons of time, money in labor costs, and gets them a quicker result.
I have already trained models for the following types of services:
.png)
Step 2 of 2: Book A Call
Don't Want to Call?
Click The Button Below to Text Matt Directly

Case Studies
Client Reviews























Client Wins
See some wins and feedback from inside 1000x Leads. There are hundreds of new client wins per month and more and more with each passing day.

.png)


.png)
.png)













.png)
.png)
.png)
.png)
.png)
.png)
.png)
.png)
.png)
.png)
.png)
.png)
.png)
.png)
.png)
.png)
.png)
.png)



.png)
.png)
.png)
.png)
.png)
.png)
.png)
.png)
.png)
.png)
.png)
.png)
.png)
.png)


.png)
.png)
.png)
.png)
.png)
.png)
.png)
.png)
.png)
.png)
.png)
.png)
.png)
.png)
.png)
.png)
.png)
.png)
.png)
.png)
.png)
.png)
.png)
.png)
.png)
.png)
.png)
.png)
.png)
.png)
.png)

.png)
.png)

.png)
.png)
.png)
.png)


.png)
.png)
.png)

.png)
.png)

.png)

.png)
.png)


.png)
.png)
.png)
.png)
.png)



.png)
.png)
.png)


.png)


.png)
.png)
.png)
.png)
.png)
.png)
.png)
.png)
.png)
1.png)
.png)

.png)







.png)
.png)
.png)
.png)
.png)
.png)
.png)
.png)
.png)
.png)
.png)
.png)
.png)
.png)
.png)
.png)
.png)
.png)
.png)
.png)
.png)